欢迎来到瑞莱恩斯科技(苏州)有限公司官方网站

瑞莱恩斯科技(苏州)有限公司

高性价比测量仪表 一站式服务气体分析/光学分析/流量测量 过程自动化解决方案

服务热线:180-2027-0383

露点仪

您的当前位置:首页 > 分析仪 > 按产品分 > 露点仪

服务热线:180-2027-0383

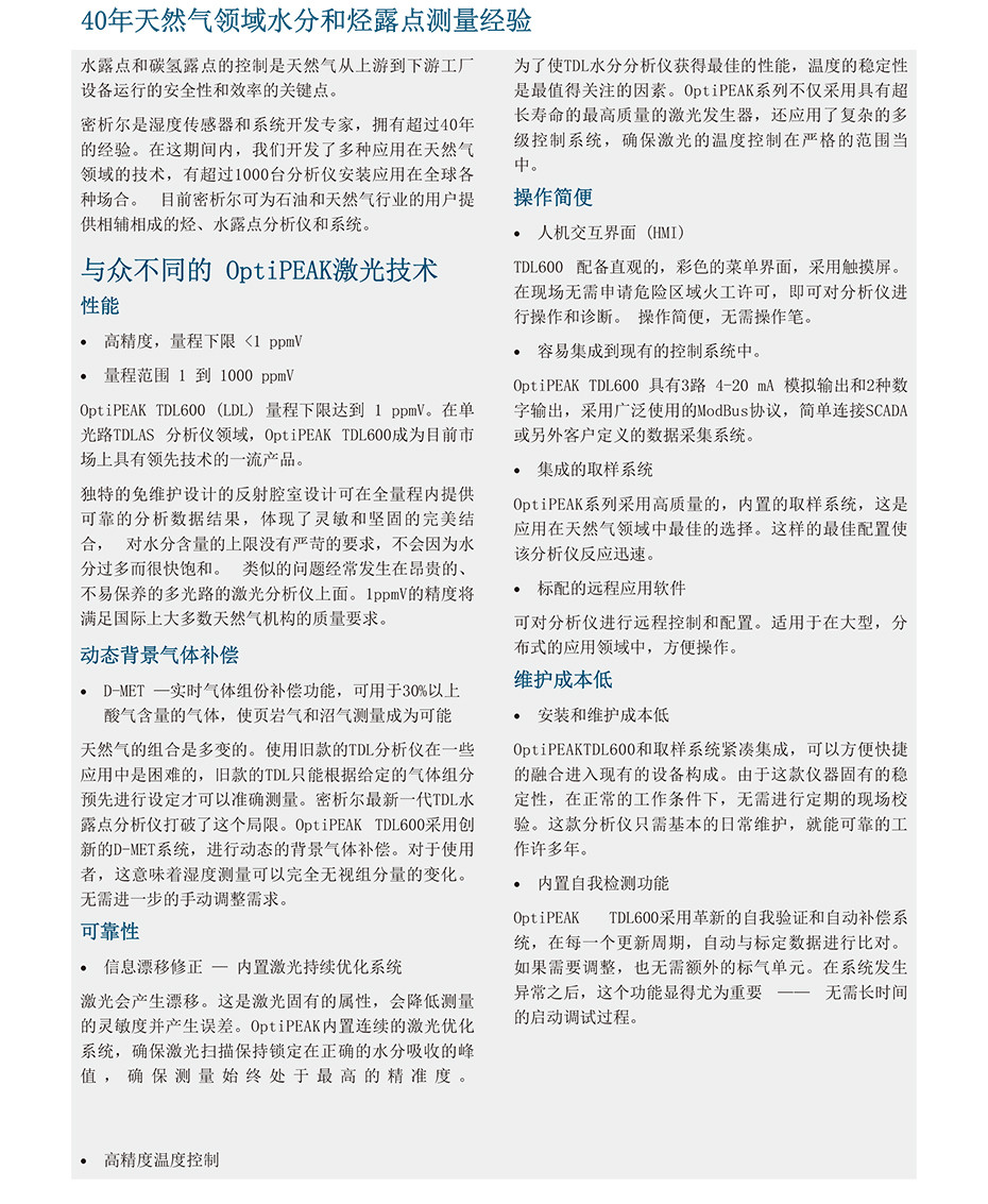
  • OptiPEAK TDL600 97470 CN Datasheet
1/1

上一张

下一张

OptiPEAK TDL600 97470 CN Datasheet

介绍:
咨询热线 咨询热线180-2027-0383

OptiPEAK TDL600 97470 CN Datasheet

OptiPEAK TDL600 97470 CN Datasheet

OptiPEAK TDL600 97470 CN Datasheet

OptiPEAK TDL600 97470 CN Datasheet

我要定制:OptiPEAK TDL600 97470 CN Datasheet

  • *联系人:
  • *手机:
  • 公司名称:
  • 邮箱:
  • 电话:
  • 地址:
  • 需求备注:
  • *验证码:验证码